这里是普通文章模块栏目内容页
[2021上半年年工作总结]关于报送2021年全国行业职业技能竞赛总结和申报2022年全国行业职业技能竞赛计划的通知

为做好国家级职业技能竞赛的统筹规划,确保竞赛工作科学、有序开展,经商人社部职业能力建设司同意,现就报送2021年全国行业职业技能竞赛总结和申报2022年全国行业职业技能竞赛计划有关事项通知如下:


(代写文章:微信:13258028938)

第一部分|2021年


全国行业职业技能竞赛总结报送工作


按照《人力资源社会保障部关于组织开展2021年全国行业职业技能竞赛的通知》(人社部函(2021) 37号)要求, 请列入2021年全国行业职业技能竞赛计划的各主办单位, 按要求报送以下材料:


报送以下材料


1. 2021年竞赛工作总结;


2.  《全国技术能手申报表》(登录网址 https://jnrcbz. cettic. gov. cn/填报相关信息);


3. 《全国行业职业技能竞赛基本情况表》;


4. 自行开展的其它职业技能竞赛基本情况。



第二部分2022年


全国行业职业技能竞赛计划申报工作



(一) 申办主体


申报全国行业职业技能竞赛的主办单位应为国务院有关部门、国家级行业协会(上一年度民政部门年审合格)、 中央企业集团(以下简称申办主体)。


申办主体应具备以下基本条件


1. 有近5年行业(或企业)内举办两届以上与申报职 业(工种)一致的职业技能竞赛办赛经验,有与竞赛组织工作要求相适应的组织机构和管理人员。


2.有与竞赛水平相适应的专家和裁判员队伍,并能按要 求完成相应的赛务工作。


3. 有与竞赛规模相适应的经费支持。


4. 有竞赛所需且满足安全健康等要求的场所、设施和器 材。


二) 申报竞赛职业(工种)


所申报的竞赛职业(工种)原则上应为列入《中华人民共和国职业分类大典》的职业(工种),申请职业(工种) 必须是申办主体的主管(或主营)业务,原则上同一申办主体申请的职业(工种)两年内不重复举办。申办主体应选择技术性强、通用性广、从业人员较多和影响较大,在本行业、 企业具有一定的代表性,且已颁布国家职业技能标准并设有高级工(三级)及以上职业资格或职业技能等级。


未颁布国家职业技能标准,但围绕国家重大战略、重 大工程、重大项目、重点产业以及重点领域(如新一代信息技术、高档数控机床和机器人、航天航空装备、海洋工程装 备及高技术船舶、先进轨道交通装备、节能与新能源汽车、 电力装备、新材料、生物医药及高性能医疗器械、农业机械 装备、生活照料服务)等国家战略需要的职业(工种)可酌情申报。



三) 申报数量


举办跨行业(系统)竞赛活动的可申报一类职业技能大 赛,赛事设置职业(工种)限制在六个以内;举办单一行业 (系统)竞赛活动的可申报二类职业技能竞赛,赛事设置职业(工种)限制在四个以内。列入2020-2021年全国行业职业技能竞赛计划但尚未完成的申办主体,原则上不再申报 2022年竞赛计划。


四) 材料


各申办主体在总结分析历年开展职业技能竞赛工作经验的基础上,结合实际情况做好项目申报工作,按要求报送以下材料:


1. 组织相关专家认真开展项目可行性研究,提交申报赛事的可行性分析报告;


2. 2022年全国行业职业技能竞赛的申请;


3. 2022年全国行业职业技能竞赛申报表;


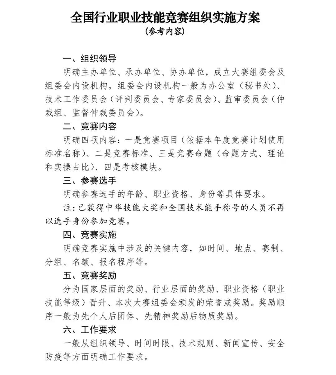
4. 全国行业职业技能竞赛组织实施方案(参考大纲);


5. 初次申报举办全国行业职业技能竞赛的,还应提供以下材料:


(1) 拟申报竞赛职业(工种)的背景情况;


2) 近5年行业(或企业)内举办过该职业(工种) 竞赛的相关资料。



第三部分|2022年


申报要求


(一) 自2022年起,各申办主体要结合工作研究、数据管理等要求统筹考虑申报赛事活动,申报计划获得批准的申办主体在完成赛事活动的同时,要提交相关研究成果和每 一赛项活动的技术分析等。


二) 各申办主体对所申报赛事应加强统筹规划,按照技能人才培养选拔规律,科学制定赛事申报活动计划,原则上每项赛事决赛举办时间不宜集中在四季度。



第四部分|2022年


报送时间及方式


各申办主体将2021年全国行业职业技能竞赛总结于 2022年1月14日前、2022年全国行业职业技能竞赛申报竞赛材料于2021年12月3日前报送至中国就业培训技术指导中心,同时抄送职业能力建设司(电子版发送到指定邮箱),逾期未申报的,将不列入2022年全国行业职业技能竞赛计划。



联系人及联系方式:


中国就业培训技术指导中心技能竞赛处


段倚虹 84661072


邮 箱:jingsaichu2020@163. com


职业能力建设司技能竞赛管理处


李乐苗 84208443


邮 箱:WSC_msc@163. com



全国技术能手



2021年全国行业职业技能竞赛情况表



2022年全国行业职业技能申报表



全国行业职业技能竞赛组织实施方案


(代写文章:微信:13258028938)




来源:中国就业培训技术指导中心




抖音账号:文章写作知识屋 抖音账号:文章写作知识屋
收藏
0
有帮助
0
没帮助
0