鲁网7月30日讯(记者 亓若琳)近日,莱芜农商银行向社会发布2021年上半年信息纰漏报告。全文如下:
第一章 公司基本信息简介
一、法定中文名称:山东莱芜农村商业银行股份有限公司
中文简称:莱芜农商银行
英文名称:Shandong Laiwu Rural Commercial Bank Co.,Ltd.
英文简称:Laiwu Rural Commercial Bank
二、法定代表人:何继军
联系地址:山东省济南市莱芜区鲁中东大街28号
邮政编码:271199
电 话:0531-76292808
传 真:0531-76292809
客服/投诉电话:0531-76292863
三、注册地址:济南市莱芜区鲁中东大街28号
注册资本:人民币贰拾伍亿壹仟叁佰伍拾万元整
经营范围:吸收公众存款;发放短期、中期和长期贷款;办理国内结算;办理票据承兑与贴现;代理发行、代理兑付、承销政府债券;买卖政府债券、金融债券;从事同业拆借;从事借记卡、贷记卡(公务卡)业务;代理收付款项及代理保险业务;提供保管箱服务;开办外汇业务,包括:外汇存款,外汇贷款,外汇汇款,外汇拆借,外币兑换,国际结算,资信调查、咨询和见证业务;经银保监会批准的其他业务。
本行是在原莱芜市农村信用合作联社的基础上经原中国银行业监督管理委员会山东监管局批准,由境内自然人、企业法人、银行业金融机构共同发起设立的具有独立企业法人资格的股份制地方性金融机构,2016年9月28日挂牌开业。
第二章 会计数据和业务数据摘要
一、报告期内资产数据
截至2021年6月末,资产总额383.4亿元,较年初增加20.5亿元。其中,发放贷款230.65亿元,较年初增加31.7亿元;现金及存放中央银行款项25.44亿元,较年初增加0.18亿元;存放同业款项4.6亿元,较年初减少3.52亿元;金融投资81.42亿元,较年初减少7.65亿元;其他资产41.29亿元,较年初减少0.2亿元。
二、报告期内负债数据
截至2021年6月末,负债总额352.41亿元,较年初增加19.76亿元。其中,吸收存款318.11亿元,较年初增加22.93亿元;向中央银行借款24.14亿元,较年初增加12.26亿元;卖出回购金融资产4.98亿元,较年初减少9.02亿元;其他负债5.18亿元,较年初减少6.4亿元。
三、报告期内所有者权益
截至2021年6月末,所有者权益30.98亿元。其中,实收资本25.14亿元,股权结构稳定;资本公积 0.08 亿元;盈余公积1.11亿元;一般风险准备2.53亿元;未分配利润2.08亿元;其他综合收益0.04亿元。
四、主要财务指标数据
截至2021年6月末,实现各项收入7.02亿元。其中,贷款利息收入4.61亿元,金融机构往来收入1.04亿元,手续费及佣金收入0.03亿元,金融投资实际利率利息收入及投资收益1.29亿元。各项支出6.97亿元。其中,利息支出3.76亿元,金融机构往来支出0.28亿元,手续费及佣金支出0.15亿元,业务及管理费1.58亿元,税金及附加0.04亿元,信用减值损失1.15亿元。
五、主要经营指标数据
截至2021年6月末,各项存款余额308.35亿元,较年初增加22.67亿元,增幅7.94%;贷款余额239.1亿元,较年初增加33.67亿元,增幅16.39%;不良贷款余额3.87亿元,不良贷款率1.62%;拨备前利润1.91亿元。
六、资本充足情况
截至2021年6月末,资本净额36.4亿元,风险加权资产326.28亿元,资本充足率11.16%,高出监管标准0.66个百分点。
七、风险管理情况
本行自上而下树立起“风险管理人人有责,风险管理创造价值”的全面风险管理理念,持续推进全面风险管理体系建设,不断优化全面风险管理运行机制,强化涵盖各个业务领域和各类风险的全面风险管理能力,提升风险监测、预警和处置水平,保障业务经营管理活动安全、有效、稳健运行。目前,本行采用权重法计量信用风险加权资产及资本要求,采用标准法计量市场风险加权资产及资本要求,采用基本指标法计量操作风险加权资产及资本要求。
(一)全面风险管理
一是完善全面风险治理架构。根据商业银行公司治理和风险管理制度要求,本行建立起以董事会、董事会风险管理委员会,监事会,高级管理层、高级管理层全面风险管理委员会,业务部门、风险管理部门和审计部门为主的全面风险管理组织架构,建立起从顶层设计出发,自上而下的引导和自下而上的反馈机制,实现风险管理全覆盖。二是健全全面风险管理体系。参考内外部经济环境和监管要求,结合本行自身实际情况,制定了2021年度全面风险管理策略、偏好和风险限额,加强各类风险监测,规范限额调整、超限额报告和处理制度,确保相关制度在本行内有效传导并执行。三是强化全面风险管理制度建设。建立和完善涵盖业务操作、风险控制、内控合规、职能管理等各个层面的制度,进一步强化风险控制与内控合规管理,不断提高制度执行力,实现了本行的稳健经营,各项业务得到稳步发展。
(二)信用风险管理
信用风险是指因银行的借款人或交易对手未按照约定履行其义务而形成的风险。报告期内,本行从以下方面加强信用风险管理:一是加强业务流程风险管控,持续深化和巩固“四个中心”建设,规范各中心运行和岗位履职,构建“集中式+嵌入式”风险审查模式,提升风险把控能力,实现信贷业务发展和风险防控“双提升”。二是加强授信准入管理,突出重点领域贷款风险管控。加强关联企业统一授信管理,防范授信集中度风险;严禁新增跨区域贷款;加强房地产贷款集中度管理,确保不踩红线。三是牢牢把握“做小、做散”信贷战略,大力发展零售业务,规范存量公司贷款管理,严格控制并大力压降大额贷款,推动信贷结构积极转变,确保信贷业务持续健康发展。四是加大存量风险处置力度,实施风险贷款台账式管理,制定风险贷款压降措施和压降计划,多措并举、灵活施策,提高风险处置成效。
(三)流动性风险管理
流动性风险是指银行无法以合理成本及时获得充足资金,用于偿付到期债务、履行其他支付义务和满足正常业务开展的其他资金需求的风险。报告期内,本行从以下方面加强流动性风险管理:一是利用流动性风险和头寸管理系统,强化对流动性指标进行动态计量与监测,建立风险监测预警机制,做好特殊时点资金计划与安排,提升流动性风险识别及预警效率,有效防范流动性风险。二是加强负债稳定性管理,确保负债总量适度、来源稳定、结构多元、期限匹配。优化资产投向结构、期限结构、种类和价格结构,增强资产流动性。保持负债对资产的使用配置和期限结构的对应平衡。三是按季开展流动性压力测试工作,构建流动性风险预警和防范机制;定期开展流动性风险应急演练,提高应对流动性突发事件的应急处置能力。四是加强压力测试及演练结果运用,根据测试结果,认清流动性风险水平,及时填补风险管理漏洞,及时修订完善应急处置预案,增强流动性风险防范能力。
(四)市场风险管理
市场风险是指因市场价格(利率、汇率、股票价格和商品价格)的不利变动,从而使银行表内外业务发生损失的风险。报告期内,本行从以下方面加强市场风险管理:一是完善风险管理机制,全面梳理资金业务条线规章制度,修订限额管理暂行规定等制度办法,真正发挥内部规章制度风险防控的作用。二是加强对存量债券资产的日常监控,坚持高评级短久期操作策略,调整持仓组合,控制组合久期,对浮亏债券适时根据市场形势进行处置。三是做好资金业务风险防控,在资产配置上,以利率债、商业银行债等高评级高流动性资产为主,始终坚持短久期、低杠杆的投资策略,突出投审会职能,强化风险管控。四是运用情景模拟分析、重定价缺口分析、压力测试等方法做好银行账簿利率风险的计量与分析;同时,密切关注政策动向和市场利率走势变化,结合资金来源和运用,通过内部资金定价、差异化存贷款定价等管理措施调整资产负债重定价期限结构,降低本行净利息收入的波动性,确保银行账簿利率风险整体可控。五是采用合理匹配债券期限结构的操作策略,通过盯市、限额管理、情景分析及压力测试等手段控制风险,提高利率风险管理的前瞻性,保证交易账户市场价值在合理范围波动。
(五)操作风险管理
操作风险是指由不完善或有问题的内部控制程序、员工、信息科技系统以及外部事件所造成损失的风险。报告期内,本行从以下方面加强操作风险管理:一是开展“规范建设提升年”和内控合规文化提升系列活动,持续推动“以合规为中心的经营理念”落实落地,进一步提升全员合规意识与规矩意识。二是对标监管规定及行业管理要求,及时梳理优化本行制度,完善操作流程,基本实现了内控制度对各项业务的全面覆盖,使业务经营管理各个环节有章可循、有规可依。三是加强员工异常行为和案件风险防控,持续开展员工异常行为排查和案件风险排查,加大对问题易发部位和薄弱环节的检查力度,加大问题整改和问责力度,有效规范员工操作行为,保障各项业务合规有序开展。四是加强合规文化建设,组织开展合规学习、合规宣讲、合规履职宣誓、案件警示教育等活动,激发全体员工知敬畏、存戒惧、守底线的合规意识,促进形成良好的合规经营氛围。五是持续强化法律服务支撑,扎实开展合规审查、法律知识培训等工作,规范内外部律师管理制度流程,严格防范法律风险。
(六)声誉风险管理
声誉风险是指由隐患经营、管理及其他行为或外部事件导致利益相关方对本公司负面评价的风险。报告期内,本行从以下方面加强声誉风险管理:一是持续加强声誉风险识别、预警、评估和监测,按季开展声誉风险排查,声誉风险控制得当,未出现重大负面舆情事件。二是积极宣传在支持春耕备耕、特色产业发展、实体经济发展等方面的创新举措、最新成效、典型经验、成功案例,为各项业务的健康发展营造了良好的舆论氛围。
(七)信息科技风险管理情况
信息科技风险是指在银行运用信息科技过程中,由于自然因素、人为因素、技术漏洞和管理缺陷产生的操作、法律和声誉等风险。报告期内,本行从以下方面加强信息科技风险管理:一是修订完善信息科技风险相关制度办法,明确信息科技风险相关委员会职责,不断优化信息科技风险治理体系。二是全面落实网络安全管理责任制,全力做好庆祝中国共产党成立100周年网络安全保障工作,强化安全防护、风险排查处置、监测预警和应急处置等各项工作措施,确保各项科技系统的安全稳定运行。三是定期组织运维管理培训、信息科技安全和网络安全意识培训,进一步提高全员的信息安全意识和信息科技安全员的履职能力,有效防范了信息科技风险的发生。四是强化信息科技风险应急管理能力,组织开展全面应急演练,对基础设施的正常运转和信息系统的有效性、稳定性进行了充分验证,提高了科技人员操作和应急处理能力。


三、主要股东情况
截至2021年6月末,本行主要股东共有10户,分别为莱芜城市发展集团有限公司、莱芜高新投资控股有限公司、济南赢牟供水服务有限公司、莱芜民生实业有限公司、山东嬴昊城市建设投资集团有限公司、山东瑞德经济发展有限公司、烟台农村商业银行股份有限公司、山东润邦经贸有限公司、李治国、吴修田。其中,莱芜高新投资控股有限公司、莱芜民生实业有限公司、山东瑞德经济发展有限公司等3户主要股东股权已质押。
四、关联交易情况
(一)关联方基本情况
1.报告期末,本行关联法人共计43户,主要有:莱芜高新投资控股有限公司、济南赢创商贸有限责任公司、济南高投置业有限公司、莱芜城市发展集团有限公司、莱芜市城发置业有限公司、济南嬴牟供水服务有限公司、山东嬴昊投资发展有限公司、莱芜民生实业有限公司、山东润邦经贸有限公司、山东瑞德经济发展有限公司、莱芜泰兴城市资产运营有限公司、山东建邦集团有限公司等。
2.报告期末,本行关联自然人共计2128人,主要有:何继军、张兆虎、李治国、宋兰祥、崔立红、邢乐成、田军、高丹、戴国建、吕永鑫、台文倩、王仁福、张爱勇、张瞳、徐旭先、李然、雷涛、吴修田、张子恒、马建强、徐莉娟、张娟等。
(二)关联交易情况
1.授信类关联交易情况。截至2021年6月末,全部关联方授信余额146984.62万元,占本行资本净额的40.38%,占本行各项贷款余额的6.14%,其中重大关联交易余额121684万元,一般关联交易余额25300.62万元。
2.非授信类关联交易情况。截止2021年6月末,本行共发生非授信类关联交易28笔,交易金额6159.27万元,交易类型为资产转移,交易关联方为莱芜民生实业有限公司等10户。
(三)重大关联交易
1.授信类重大关联交易情况。截至2021年6月末,本行共发生授信类重大关联交易5笔,金额21980万元。具体如下:
(1)2021年1月15日,莱芜城市发展集团有限公司办理存单质押贷款9500万元,期限12个月,利率执行4.35%,该笔交易单笔交易金额占我行资本净额 1%以上,为重大关联交易。
(2)2021年1月15日,莱芜城市发展集团有限公(代写文章:微信:13258028938)司办理存单质押贷款1900万元,期限12个月,利率执行4.35%,该笔交易发生后本行与该关联方的交易余额占本行资本净额5%以上的交易,为重大关联交易。
(3)2021年3月30日,莱芜高新投资控股有限公司贷款3790万元,期限12个月,由莱芜高新投资控股有限公司名下不动产提供抵押担保,利率执行4.79%,该笔交易单笔交易金额占我行资本净额 1%以上,为重大关联交易。
(4)2021年3月30日,济南赢创商贸有限责任公司贷款4000万元,期限12个月,利率执行4.35%,由莱芜赢富创业投资有限公司提供连带责任保证担保,该笔交易单笔交易金额占我行资本净额 1%以上,为重大关联交易。
(5)2021年4月9日,莱芜高新投资控股有限公司贷款2790万元,期限12个月,由莱芜泰兴投资建设有限公司,莱芜赢富创业投资有限公司,利率执行4.79%,该笔交易发生后本行与该关联方的交易余额占本行资本净额5%以上的交易,为重大关联交易。
2.非授信类重大关联交易情况。截止2021年6月末,本行共发生非授信类重大关联交易1笔,交易金额6100万元,交易类型为资产转移(抵债资产处置),交易关联方为莱芜民生实业有限公司。

(代写文章:微信:13258028938)

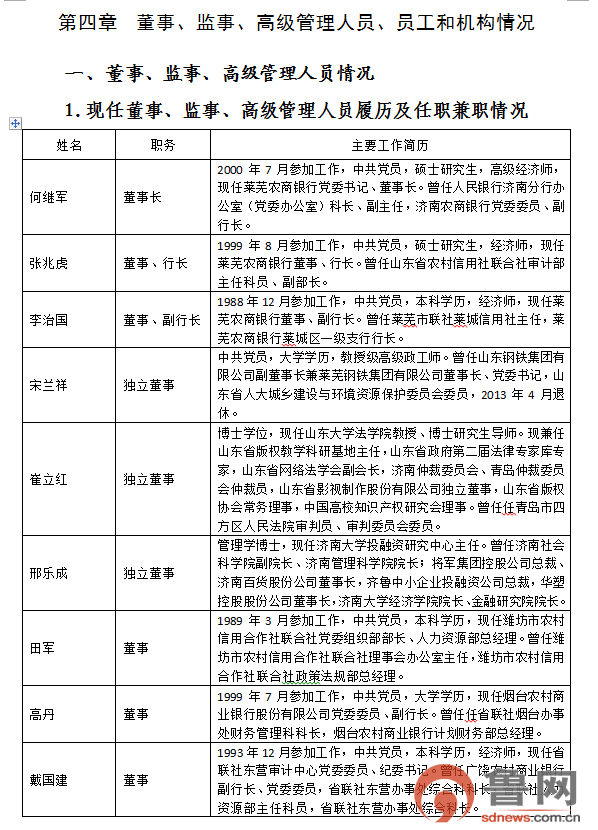
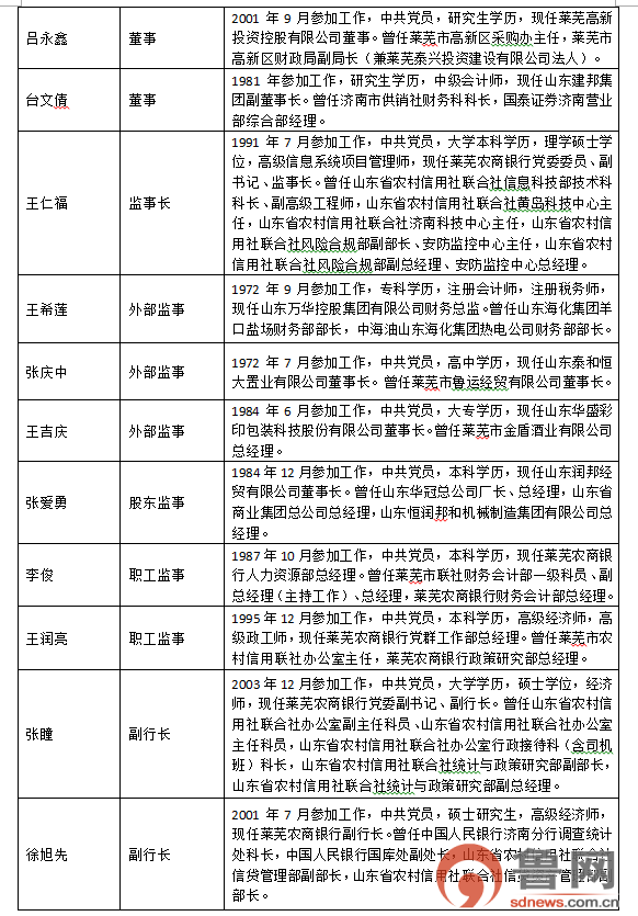
2.董事、监事、高级管理层人员变动情况
2021年2月,张瞳同志获得监管部门任职批复,任本行副行长;2021年5月,张子恒同志获得监管部门任职批复,任本行行长助理。
3.本行薪酬管理情况
根据省联社关于核定薪酬总额的工作要求,薪酬总额的核定实行省联社调控指导与农商行自主预算相结合的方式,本行结合实际经营情况,截至2021年6月末,共列支薪酬7127万元。
(1)高管薪酬列支:本行严格列支高管薪酬,根据省联社《山东省农村商业银行高管人员薪酬管理指导意见》及相关文件要求,制定了《莱芜农商银行高管人员薪酬管理办法》,将高管人员薪酬分为固定薪酬、绩效薪酬及任期激励收入三部分,薪酬列支与年度综合(代写文章:微信:13258028938)经营考评结果相挂钩,按劳分配、以绩定酬,激励高管人员不断强化管理、合规经营,提高经营管理水平。
(2)延期支付方面:本行根据省联社《山东省农村商业银行绩效薪酬延期支付管理指导意见》,制定并严格执行《莱芜农商银行高管人员绩效薪酬延期支付管理实施方案》,延期支付范围包括领导班子,财务、信贷、合规、审计、资金、公司业务条线部门负责人以及包括但不仅限于信贷、财务、资金等业务对风险有重要影响岗位的员工,基层支行行长,信贷专管员、公司类客户经理等共约90余人,计提比例为40%,其中主要高级管理人员绩效薪酬的延期支付比例为50%。
(3)董事会和监事会人员薪酬方面:经第五次股东大会审议通过了《莱芜农商银行董事会薪酬方案》《莱芜农商银行监事薪酬方案》,确定了董事会、监事会人员的薪酬,非执行董事仅支付相应的董事会费,非职工监事仅支付相应的监事会费。其中独立董事年董事会费8万元/人,一般非执行董事年董事会费4万元/人,股东监事和外部监事年监事会费4万元/人。
二、员工情况
报告期末,本行在职员工人数为963人,员工中本科及以上学历746人,占比77.47%。
三、部门及分支机构设置
1.职能部门设置情况
报告期末,本行下设综合管理部(党委办公室)、人力资源部(党委组织部)、党群工作部、合规部、监事会办公室、业务发展部、信贷管理部、贷后检查中心、国际业务部、公司金融部、金融市场部、财务会计部、审计部、安全保卫部、纪检监察部、科技部、资产经营管理事业部等17个职能部门。



第五章 公司治理
一、公司治理情况
本行的最高权力机构是股东大会,由全体股东组成;董事会是股东大会的执行机构和本行的经营决策机构,对股东大会负责;监事会是监督机构,对股东大会负责,对董事会、高级管理层及其成员进行监督;高级管理层成员由董事会聘任,负责本行日常经营管理工作。本行实行一级法人体制,各分支机构均为非独立核算单位,其经营管理活动根据本行授权进行。
二、股东大会情况
报告期内,本行召开股东大会1次。6月26日,本行在莱芜宾馆1号楼二楼多功能厅召开了第六次股东大会。出席本次股东大会的股东或代理人共计54人,所代表的有表决权的股份数124887.302万股,占本行有表决权的股份总数的88.89%,会议合法有效。会议通过记名投票的表决方式,审议并全票通过了《莱芜农商银行董事会2020年度工作报告》《莱芜农商银行监事会2020年度工作报告》《莱芜农商银行2020年度利润分配方案》《莱芜农商银行2021年业务经营计划》等24项议案。山东舜翔律师事务所赵帅、王欣律师对本次大会召开、表决等程序进行了见证,并出具了法律意见书。
三、董事会情况
1.董事会职责
本行设董事会,董事会向股东大会负责。对本行的经营和管理承担最终责任。本行董事会按照监管要求履行以下职责,并承担相应责任:承担本行资本管理的首要责任;应当勤勉尽责,并承担股权事务管理的最终责任;承担全面风险管理的最终责任:负责制定本行市场风险管理的战略与相关政策,督促高级管理层具体实施,应至少每半年听取一次本行市场风险管理情况报告;承担监控操作风险管理有效性的最终责任;承担流动性风险管理的最终责任;承担声誉风险管理的最终责任;承担银行账簿利率风险管理的最终责任;负责信息系统的战略规划、重大项目和风险监督管理;风险管理委员会应制定信息系统总体策略,统筹信息系统项目建设,定期评估、报告本行信息系统风险状况,采取相应的风险控制措施;对本行经营活动的合规性负最终责任;应当将案件风险作为本行的一项重要风险;承担大额风险暴露管理最终责任;负责保证本行建立并实施充分有效的内部控制体系,保证本行在法律和政策框架内审慎经营;负责明确设定可接受的风险水平,保证高级管理层采取必要的风险控制措施;负责监督高级管理层对内部控制体系的充分性与有效性进行监测和评估;对内部审计的独立性和有效性承担最终责任;负责制定金融创新发展战略及与之相适应的风险管理政策,并监督战略与政策的执行情况;确保高级管理层有足够的资金和合格的专业人才,以有效实施战略并管理创新过程中带来的风险;确保金融创新的发展战略和风险管理政策与本行整体战略和风险管理政策相一致;按照国家有关法律和政策规定负责本行的薪酬管理制度和政策设计,并对薪酬管理负最终责任;对高级管理层制定的贷款损失准备管理制度及其重大变更进行审批,并对贷款损失准备管理负最终责任;制定数据战略,审批或授权审批与数据治理相关的重大事项,督促高级管理层提升数据治理有效性;承担杠杆率管理的最终责任;对本行从业人员的行为管理承担最终责任;对反洗钱和反恐怖融资工作承担最终责任;对突发事件的应对管理承担最终责任;负责审议年度农金员管理综合评估报告,监督行长、分管行长有效履行农金员管理职责;依据监管规定应当重点承担的其他责任及履行的职责。
2.董事会工作情况
2021年,本行董事会认真履行职责,积极开展工作,对重大事项按程序及时集体研究,客观、公正地发表意见,充分发挥决策职能。截至2021年6月末,本行共召开董事会16次,其中正式会议2次,审议通过了《莱芜农商银行第二届董事会2020年度工作报告》《莱芜农商银行高级管理层2020年度工作报告》《关于莱芜农商银行董事会对董事长授权事项的议案》《关于莱芜农商银行董事会对行长授权事项的议案》等68项议案;临时会议14次,审议通过了《关于对莱芜钢铁集团有限公司及其关联企业综合授信的议案》《关于审议莱芜城市发展集团有限公司贷款的议案》《关于认定张瞳等34户为我行关联方的议案》等26项议案。
3.董事会各专门委员会工作情况
董事会下设战略委员会、审计委员会、风险管理委员会、关联交易控制委员会、提名与薪酬委员会、三农金融服务委员会、消费者权益保护委员会等7个专门委员会。截至2021年6月末,本行共组织召开董事会下设各专门委员会会议14次,审议通过32项议案。其中审计委员会会议2次;关联交易控制委员会会议6次;风险管理委员会会议1次;三农金融服务委员会会议1次;提名与薪酬委员会会议2次;战略委员会会议1次;消费者权益保护委员会会议1次。
4.独立董事工作情况
本行独立董事宋兰祥、崔立红、邢乐成认真履行独立董事职责。履职期间,独立董事主动对本行经营管理提出合理意见和建议,并在董事会上就公司治理结构改善、信贷政策、关联交易、高管任职等重大事项发表独立、客观意见。同时,独立董事自觉接受监事会监督,对监事会要求说明和披露的相关情形积极配合,并对董事、高级管理人员的关联交易情形、履职情况进行了重点关注。
作为关联交易控制委员会主任委员,宋兰祥共组织召开6次关联交易控制委员会会议,审议通过了《关于对莱芜城市发展集团有限公司及其关联企业综合授信的议案》《关于莱芜高新投资控股有限公司及其关联企业综合授信的议案》《莱芜农商银行2021年一季度关联交易情况报告》等14项议案。作为提名与薪酬委员会主任委员,崔立红共组织召开提名与薪酬委员会会议2次,提名并审议通过了《关于聘任山东莱芜农村商业银行股份有限公司行长助理的议案》《莱芜农商银行薪酬管理暂行办法》等5项议案。作为审计委员会主任委员,邢乐成共组织召开2次审计委员会会议,组织召开2次审计委员会会议,审议通过了《莱芜农商银行第二届董事会审计委员会2021年工作计划》《关于做好2021年度报表审计工作的议案》等8项议案。
四、监事会情况
1.监事会职责
监事会是本行的监督机构,对股东大会负责。按照监管要求履行以下职责,并承担相应责任:负责对董事会及高级管理层在资本管理中的履职情况进行监督评价,并至少每年一次向股东大会报告董事会及高级管理层的履职情况;承担全面风险管理的监督责任,负责监督检查董事会和高级管理层在风险管理方面的履职尽责情况并督促整改,相关监督检查情况应当纳入监事会工作报告;负责对董事会和高级管理层在流动性风险管理中的履职情况进行监督评价,至少每年向股东大会报告一次;负责对董事会和高级管理层在压力测试管理中的履职情况进行监督评价,至少每年向股东大会报告一次;定期听取有关风险状况的专题报告,提出全面风险管理意见;负责监督董事会和高级管理层合规管理职责的履行情况;负责监督董事会和高级管理层案防工作职责履行情况,监事长是案防工作监督的第一责任人;负责监督董事会、高级管理层完善内部控制体系;负责监督董事会、高级管理层及其成员履行内部控制职责;负责对农商银行内部审计工作进行监督,有权要求董事会和高级管理层提供审计方面的相关信息;负责对董事会和高级管理层在农商银行从业人员行为管理中的履职情况进行监督评价;将“三农”金融服务委员会和高级管理层围绕“三农”金融服务的工作开展情况纳入监督内容;其他按照监管规定应重点履行的职责。
2.监事会工作情况
及时召开监事会及其下设专门委员会会议。上半年共召开监事会会议6次,其中例会2次、临时会议4次,审议通过了监事会2020年度工作报告等31项议案。认真履职,扎实开展监督检查等工作。一是按时列席董事会及其下设委员会会议、行长办公会及各类经营管理会议,对会议召开程序及内容进行监督,积极参与重大事项的研究。二是在日常监督工作中,监事会对董事会、高级管理层的履职尽责情况、财务活动、内部控制、风险管理、关联交易管理等进行了重点监督。三是按季度开展专项检查、专题调研工作,上半年开展了关联交易专项检查、股东股权风险排查,对农金员业务开展及风险管理情况、存款结构调整情况开展了专题调研。四是针对通过监督、检查、调研等发现的问题,及时对董事会、高级管理层及有关部门签发风险提示单、工作建议书等,视情况开展约谈、质询,充分揭示风险,督促整改问题。五是认真开展履职评价工作。从履行忠实义务情况、履行勤勉义务情况、履职专业性情况、履职独立性与道德水准情况、履职合规性情况等维度,对董事会、高级管理层及其成员2020年度履职情况进行了评价,对监事会2020年度工作情况进行了自我评价,对监事履职情况进行了评价,形成履职评价报告并分别向监管部门、省联社、股东大会进行了报告。六是每季度一次与属地银保监部门进行汇报沟通,每季度向省联社报告工作,重点报告对董事会和高级管理层及其成员的监督情况、监事会工作开展情况等。
3.监事会各专门委员会工作情况
监事会下设提名委员会和监督委员会,其中提名委员会由王希莲、王仁福、张爱勇、李俊4人组成,外部监事王希莲任主任委员;监督委员会由张庆中、王仁福、王吉庆、王润亮4人组成,外部监事张庆中任主任委员。本行按照“机构独立、人员独立、经费独立、考核独立”原则,单独设立了监事会办公室。召开提名委员会会议1次,审议通过了5项议案;召开监督委员会会议1次,审议通过了6项议案。
4.外部监事工作情况
外部监事王希莲、张庆中、王吉庆均能够投入足够的时间认真履行外部监事职责,按时出席监事会及其下设委员会会议,持续地了解和关注本行的经营管理情况,积极参加监事会组织的监督检查和调研活动,并独立、客观地提出问题和发表意见。作为提名委员会主任委员,王希莲组织开展了对提名委员会议事规则的修订工作,主持召开了第二届监事会提名委员会第三次会议,审议通过了《关于监事会办公室人员构成情况的报告》等5项议案。作为监督委员会主任委员,张庆中组织开展了对监督委员会议事规则的修订工作,主持召开了第二届监事会监督委员会第一次会议,审议通过了《关于一季度发送工作建议书等监督文件的报告》等6项议案。
五、高级管理层情况
1.高级管理层职责
本行高级管理层由行长、副行长、行长助理、财务负责人及监管部门认定的其他高级管理人员组成,按照监管要求履行以下职责:承担资本管理的实施责任;承担全面风险管理的实施责任;承担操作风险管理的实施责任;承担流动性风险管理的实施责任;承担本行账簿利率风险管理的实施责任;有效管理本行的合规风险;高级管理层应当明确各部门及分支机构案防工作的职责分工,确保专人负责,并研究制定年度案防工作计划;承担大额风险暴露管理实施责任;履行内部控制职责;支持内部审计部门独立履行职责;负责执行董事会制定的金融创新发展战略和风险管理政策,建立能够有效管理创新活动的风险管理和内部控制系统、文件档案和审计流程管理系统,以及培训和信息反馈制度;组织实施董事会薪酬管理方面的决议;负责建立完备的识别、计量、监测和报告贷款风险的管理制度,审慎评估贷款风险,确保贷款损失准备能够充分覆盖贷款风险;建立数据治理体系,确保数据治理资源配置,制定和实施问责和激励机制,建立数据质量控制机制,组织评估数据治理的有效性和执行情况,并定期向董事会报告;确立本行统计工作质量管理目标,建立数据质量监控机制,定期对本行数据质量和管理水平进行评估,落实数据质量问责制;承担从业人员行为管理的实施责任,执行董事会决议;负责执行经董事会批准的突发事件应对管理政策;依据监管规定应当重点承担的其他责任及履行的职责。
2.高级管理层工作情况
报告期内,高级管理层认真执行董事会和股东大会决议,加快业务创新,强化信贷风险管控,加大不良贷款清收处置力度,确保各项业务平稳较快发展。一是加大存款组织力度。扎实开展“春天行动”“赢在夏日”等活动,配套实行专项营销、包挂督导、客户走访等活动,充分激发各单位工作积极性,全力促进存款增长。二是坚持“普惠+精准”营销策略,加快推进整村授信全覆盖,强化与人社部门、省农担对接合作,抓好“创业担保贷”“鲁担惠农贷”等政策性贷款投放,通过首贷培植、“金融诊疗”助企、“百行进万企”等活动,强化银企对接,持续做好普惠小微企业政策支持。三是结合业务实际,对信贷操作流程、办贷资料、信贷双录、贷后检查等操作要求进行了调整优化,促进了信贷业务流程化、规范化、专业化,进一步提升办贷效率和服务水平。四是细化不良贷款分类,逐笔梳理,明确目标,制定处置方案、措施和计划,倒排工期,逐户清收,持续开展黎明行动、夜幕行动等集中活动,适时组织全员清收活动,激发清收热情,加强依法收贷力度,提升清收处置成效。
3.消费者权益保护工作情况
本行通过健全完善相关制度、落实有关监管要求、加强金融知识宣传教育、建立高效的投诉处理机制,充分保障金融消费者合法权益。
(1)修订完善消保规章制度,健全消保工作保障机制。制定了金融消费者权益保护工作管理办法等一系列制度办法,将消费者权益保护工作纳入公司治理、企业文化建设及发展战略中,将消费者权益保护工作理念融入产品和服务的设计开发、定价管理、协议制定以及准入过程中,不断健全消保工作保障机制,为切实提升消费者权益保护工作水平提供制度保障。
(2)抓好消保重点领域工作,不断落实各项监管要求。在金融消费者接受金融服务时,对金融消费者的财产安全进行保护,对网上银行系统、征信系统、客户管理系统等采取设置访问权限,对个人隐私和消费信息进行充分保密。在开展产品销售时,遵守法律、行政法规等相关规定,在金融消费者接受产品和服务之前,进行充分告知,提供充分的信息披露和风险提示,依法保障金融消费者的知情权和公平交易权。
(3)加大公众宣传教育力度,提升消费者金融素养。积极参加金融知识宣传与教育工作,将营业网点作为开展金融消费者权益保护工作的重要阵地,向广大客户面对面、点对点开展金融知识宣传教育。及时改进优化宣传方式和手段,利用形式多样的宣传载体开展宣传,提高宣传教育的针对性、适用性,通过持续开展“送金融知识进社区、进乡村、进企业、进校园”,不断提高消费群体权益保护意识、安全意识。
(4)完善客户投诉处理机制,全面提升客户服务水平。明确投诉管理部门及工作职责,建立投诉处理台账,畅通投诉处理渠道,妥善处理金融消费者的投诉。定期分析研究客户投诉、咨询热点,及时查找工作中的薄弱环节和风险隐患,提出整改措施,重点改进运管机制、操作流程等,不断提升本行服务质量和水平。
六、公司治理的整体评价
2021年,本行“三会一层”各治理主体按照《章程》及有关议事规则,认真履职,按时召开有关会议,对有关议案和事项进行了审议、表决。董事会积极健全完善法人治理制度,加强风险隐患排查处置和股东股权规范,提升了科学决策和风险防范能力;监事会强化对经营管理情况的日常监督,提高了监督的有效性;高级管理层认真执行股东大会和董事会决议,加快业务创新,加大信贷支农、支小力度,积极支持当地经济发展,提升了发展质量和社会美誉度。
第六章 重要事项
一、前十大股东变动情况
无
二、增加或减少注册资本、分立或合并事项
无
三、重大投资、重大资产处置事项
无
四、重大诉讼、仲裁事项
无
五、其他重要事项
无
第七章 会计报表










代写文章微信:13258028938 抖音账号:文章写作知识屋 代写文章微信:13258028938