[公安党课教育活动记录]党务工作指导手册A4
[公安党课教育活动记录]党务工作指导手册A4怎么写,以下是御用文案网为大家整理的[公安党课教育活动记录]党务工作指导手册A4参考范文,大家可以学习参考,如果你需要代写各类文案材料可以直接联系我们,电话微信同号:13258028938 同时对于如何写好[公安党课教育活动记录]党务工作指导手册A4文章,在文章结尾,我们分享了一些对于文章写作的一些心得体会,供大家讨论学习。 [公安党课教育活动记录]党务工作指导手册A4参考范文如下: [公安党课教育活动记录]党务工作指导手册A4参考范文如下:

目 录
1. “三会一课”制度…………………………………1
2. 组织生活会和民主评议党员…………………………17
3. 发展党员工作………………………………………23
4. 党费的收缴及使用管理…………………………………55
5. 基层党组织换届选举工作…………………………………59
6. 党组织规范化设置……………………………… 61
7. 党组织关系转接……………………………………………62
8.常用表格……………………………………………………63
“三会一课”制度
一、支部党员大会
支部党员大会是党支部全体党员参加的会议,是党支部的最高领导机关,在党支部中享有最高决策权、选举权和监督权。支部党员大会一般每3个月召开一次,由党支部委员会召集,党支部书记主持。
主要任务是:定期听取、讨论和审查党支部委员会的工作报告,对党支部委员会的工作进行审查和监督;讨论并决定党支部的重大问题,如传达、学习党的路线方针政策和上级党组织的决议、指示,制定本单位贯彻执行的计划和措施;讨论和表决接受预备党员和预备党员转正、延长预备期或者取消预备党员资格;讨论、决定对党员的表彰表扬、组织处置和纪律处分;选举产生新的支部委员会及出席上级党的代表大会的代表,增补和撤销党支部委员;讨论决定支部的其他重大问题。
支部党员大会流程图


支部党员大会会议记录(样例)
会议名称:XXX党支部党员大会
会议时间:20XX年X月X日
会议地点:XXX会议室
主持人:XXX 记录人:XXX
应到人数:X人 实到人数:X人
列席:XXX、……
请假:XXX、……
会议内容:
XXX(主持人):今天我们召开支部党员大会,会议应到X人,实到X人,符合规定人数,可以开会。会议议程有三项:一是研究2019年党建重点工作;二是审议党建项目资金使用方案;三是讨论接收张XX、李XX为预备党员事宜。
一、讨论2019年党建重点工作
XXX(书记)说:经X月X日支委会议研究,提出了我支部2019年党建重点工作,主要是:一是……;二是……;
请大家讨论并提出补充或者完善的意见。
党员XXX说:……
党员XXX说:……
XXX(书记)说:根据大家提出的意见,我们进一步完善后遵照执行。……
二、审议党建项目资金使用方案
XXX(书记)说:金凤区组织部及上级党委给予我们企业党建项目资金支持X万元。根据《XXX》文件要求,经支部委员会会议研究提议,我们提出资金主要用于……、……、……几个方面,现提交党员大会审议,请大家发表意见。
党员XXX说:党员活动室挂的一些制度牌子内容陈旧,建议重新制作更换。
党员XXX说:……。
XXX书记说:结合各位党员的意见,我们对党建项目资金的使用做如下调整,……、……。
(如进行表决,表决情况要详细记录。)
经研究:非公企业党建项目资金重点用于……,请会后提交董事会决议后组织实施。
三、讨论接收张XX、李XX为预备党员事宜
张XX,自20XX年X月X日提交入党申请书,20XX年X月X日支部委员会确定为入党积极分子,20XX年X月X日支委会议研究列为发展对象,经政治审查并报上级党委预审合格,现提交党员大会讨论。
1.张XX汇报对党的认识、入党动机、本人履历、家庭和社会主要关系情况,以及需向党组织说明的问题。
2.入党介绍人何XX介绍张XX有关情况,并对其能否入党表明意见;
入党介绍人苏XX介绍张XX有关情况,并对其能否入党表明意见。
3.支部委员会报告对张XX的审查情况。
4.与会党员对发展对象张XX能否入党进行充分讨论。
党员XXX说:……
党员XXX说:……
5.采取无记名投票方式进行表决。
请XX同志清点到会人数,……。
今天,应到会人数X人,实到会X人,因病因事请假X人,有表决权的到会人数超过了应到会有表决权人数的半数,可以进行投票。
……
XXX书记说:……,共发出选票X张,收回选票X,其中赞成票X张,反对票X张,弃权票X张。赞成人数超过了应到会有表决权的正式党员的半数,同意接收张XX为预备党员,报上级党委审批。
※注意:讨论2个以上的发展对象入党时,须按以上程序逐个进行。
二、支部委员会会议
支部委员会会议由党支部书记召集并主持,支部委员会全体成员参加,每月至少召开1次,如遇紧急事情需要研究,可随时召开。特殊情况下,也可根据会议议题由其他支部委员会成员主持。党员人数不足7人的,不设支部委员会。不设支部委员会的党支部每月至少召开1次支部党员大会。
主要任务是:学习重要文件、资料;讨论研究贯彻执行党的路线、方针、政策和上级党组织的指示、决议和措施;研究支部工作计划,检查和总结支部工作;讨论和研究思想政治工作和党员教育工作,分析党员和群众的思想状况;以及工会、共青团工作中的有关问题;讨论发展党员以及对党员的奖惩问题;研究讨论其他重大事项。
支部委员会会议流程图

支部委员会会议记录(样例)
会议名称:XXX党支部支部委员会会议
会议时间:20XX年X月X日
会议地点:XXX会议室
主持人:XXX 记录人:XXX
应到人数:X人 实到人数:X人
请假:XXX、……
列席:XXX、……
会议内容:
XXX(主持人):今天我们召开一次支委会,会议应到X人,实到X人,符合规定人数,可以开会。会议议程有两项:一是研究2019年党建工作安排;二是研究X月支部主题党日活动。
一、研究2019年党建工作安排
XXX(书记)说:根据金凤区2019年党建工作部署及要求,下面讨论我支部2019年党建重点工作,请大家逐个发表意见。
XXX说:今年我支部党建工作的重点是以持续学习贯彻党的十九大精神为主线,抓好企业XXX工作,按月开展“支部主题党日”活动,……。
XXX说:我再补充下,我们要在严格落实“三会一课”等基本制度的基础上,开展好XXX教育,增强党员党性观念,……。
XXX(书记)说:大家都能够按照上级党建工作安排,结合本支部实际提出很好的建议,我认为还要重点做好党员的教育管理,从管理层中培养入党积极分子1名以上,……。大家还有什么意见?
……
经过研究:2019年重点抓好以下几个方面工作:
1.…… 2.…… 3.……
二、研究X月支部主题党日活动
XXX书记说:“支部主题党日”活动是开展党内经常性教育的有效载体,是坚定党员理想信念的有效措施。根据金凤区的安排以及结合我们企业的工作实际,本月的活动主题是:“XXXXXX”,主要内容是集体诵读党章,交纳党费,……,大家可以提点意见建议。
XXX说:可以加一项重温入党誓词的内容。
XXX说:XXX社区下周有一个党员公益创投活动,与我们的党日活动主题也契合,我建议可以联系社区,联合开展活动。
XXX(书记)说:我认为XXX同志的提议很好,请尽快与社区对接此事。落实后,要制定主题党日活动方案,通知各党员参加。
三、党小组会
党小组会由党小组长召集并主持,党小组全体党员参加,每月不少于1次。党小组的划分,一般应根据党员数量、工作需要和党员分布情况来决定。为了有利于发挥党小组的作用,应尽量同行政、生产组织相一致,党小组的人数不少于3人。如不足3人,可同工作性质相近、联系方便的行政、生产组织的党员合编一个党小组。有的支部党员人数较少,且党员的工作岗位比较集中,活动比较方便,也可以不划分党小组。不设党小组的党支部每月至少召开1次支部党员大会。
主要任务是:组织党员学习党的路线、方针、政策,传达党内文件和党的决议;讨论本小组工作及党员应该承担和完成的任务;安排小组生活会,检查执行支部党员大会决议的情况,组织党员开展批评和自我批评;讨论分析入党积极分子、发展对象和预备党员的思想、学习、工作情况,并向支部提出意见和建议;分析并反映群众的思想情况和意见,帮助群众办实事、办好事;研究讨论其他重大事项。
会前,由党小组长收集汇总党员意见,确定会议主题和内容,及时通知本小组党员。会上,党小组长带头发言,引导党员充分发表意见。会后,及时将会议召开情况向党支部汇报。
党小组会流程图
党小组会议记录(样例)
会议名称:XXX党支部XXX党小组会
会议时间:20XX年X月X日
会议地点:XXX会议室
主持人:XXX 记录人:XXX
应到人数:X人 实到人数:X人
请假:XXX、……
列席:XXX、……
会议内容:
一、学习党的十九大精神;……。
党的十九大指出:……
党小组长XXX说:……
XXX党员说:……
……
二、传达支委会议相关精神和讨论党小组工作。
XXX(党小组长):传达会议精神,……。我认为应该从……,……方面,采取……,……的措施,加以贯彻落实。请每个党员谈谈想法,提出具体建议。
XXX说:……。
XXX说:……。
……
XXX(党小组长)说:请大家结合支部委员会会议精神,谈谈党小组的工作。
XXX说:……。
XXX说:……。
……
经过讨论,我们党小组工作主要有以下几个方面:
1.……
2.……
……
四、党课
党课由支部委员会负责组织,全体党员和入党积极分子参加,每季度召开1次。可以采取多样的形式进行党课教育。
党课流程图

党课记录(样例)
时间:20XX年X月X日
地点:XXX会议室
主持人:XXX
授课人:XXX
记录人:XXX
应到人数:X人 实到人数:X人
列席:XXX、……
请假:XXX、……
授课主题:新形势下民营经济领域党建工作专题党课
一、主要内容
(一)授课人XXX讲授党的十九大对推进党的建设新的伟大工程作出了战略部署。
一是……;二是……;
(二)……
……
二、讨论
党员XXX说:党建引领民营经济发展,要加强企业党员的培训和管理,提高其政治素养和专业技能,发挥榜样带头作用。
党员XXX说:企业党组织要进一步完善基层党组织的构架,选好配强领导班子,明确工作职责。
……
书记XXX说:以上各位党员的发言都比较好,我们企业党组织就要立足发展这个中心来开展工作,增强凝聚力和战斗力,实现党建和经济建设的相融互动、共同发展。
组织生活会和民主评议党员
组织生活会是党支部或党小组以交流思想、总结经验教训、开展批评与自我批评为中心内容的组织生活制度。党支部每年至少召开1次组织生活会,一般安排在第四季度,也可以根据工作需要随时召开。组织生活会一般以党支部党员大会、党支部委员会会议或者党小组会形式召开。
召开组织生活会的环节:
(一)会前
1.精心组织学习研讨。党支部要采取领学宣传、党课辅导、交流讨论等方式,组织党员进一步深入学习习近平新时代中国特色社会主义思想。没有组织集中学习的,不得召开组织生活会。
2.广泛征求意见建议。要广泛征求群众和服务对象的意见,特别是党支部书记要带头听取意见。
3.深入开展谈心谈话。结合思想工作实际,党支部班子成员之间必谈,班子成员和党员之间要广泛谈,提倡党员之间相互谈。
4.认真准备发言材料。要紧扣组织生活会的基本要求,立足找准问题,解决问题,查摆自身存在的差距和不足,撰写发言材料。
5.上报方案和请示。会前,支部班子要向组织生活会指定联系领导同志汇报组织生活会准备情况,同时向上级党(工)委上报召开组织生活会的请示和方案。
(二)会中
1.开展述职。党支部书记代表支部委员会向党员大会报告一年来支部工作情况并作对照检查,党支部班子成员依次进行对照检查。
2.开展批评与自我批评。采取个人自评、党员互评的方式开展,要联系具体人、具体事,直接点问题、摆表现,不说空话套话,不搞一团和气。
3.民主评议党员。民主评议党员是指按照党章规定的党员条件,在集中学习、谈心谈话、征求意见的基础上,通过党员评议和党支部评定,对每名党员在政治、纪律、品德和作用发挥等方面作出客观评价,表扬优秀党员,评定不合格党员,激励广大党员强化党的观念、提高党性修养,自觉践行“四个合格”。民主评议党员每年开展一次。
开展民主评议党员按照个人自评、党员互评、民主测评的程序,对党员进行评议。
个人自评。党员对一年来的工作、学习、生活情况进行梳理总结,填写个人自评表。
党员互评。根据对其他党员日常了解,填写测评表。
组织评定。党支部结合评议情况,综合分析党员日常表现,结合个人自评和民主测评情况,按照“优秀”“合格”“基本合格”“不合格”四种等次对党员作出组织评定。
(三)会后
1.抓好问题整改。根据查摆出的问题和党员群众的意见建议,党支部委员会要制定整改措施,党员要做出整改承诺。
2.上报总结报告。党支部要将班子查摆的问题、整改措施以及民主评议党员结果报上级党组织备案。
党员民主评议登记表(样表)
所在党支部及现任职务 | ||||
个 人 自 评 | ||||
党 支 部 评 定 意 见 |
经综合民主评议情况和党员日常表现, 同志民主评议结果为 。
党支部 年 月 日 | |||
金凤区XXXX党支部党员民主评议测评表(样表)
备注:单项得分在8分(含8分)以上的,方可授星;得分在8分以下的,该项不予评星。综合得星在9-10颗星综合等次评为优秀,7-8颗星评为合格,6-7颗星评为基本合格,5颗星以下评为不合格,优秀比例不得超过三分之一。
组织生活会和民主评议党员会议记录(样例)
会议名称:XXX党支部党员大会(组织生活会和民主评议党员)
会议时间:20XX年X月X日
会议地点:XXX会议室
主持人:XXX 记录人:XXX
应到人数:X人 实到人数:X人
请假:XXX、……
列席:XXX、……
会议内容:
XXX(主持人):今天召开一次组织生活会,会议应到X人、实到X人,符合规定人数,可以开会。提前都通知大家作了准备,希望大家认真查找不足,按照“团结—批评—团结”的原则,积极开展批评与自我批评。
1.由XXX书记传达上级关于召开组织生活会和民主评议党员有关要求;
2.由XXX传达学习《XXXXX》文件;
3.由XXX书记通报征求意见建议情况;
4.由XXX书记代表支部班子报告一年来支部工作及上年度存在问题整改情况,并代表支部班子作对照检查;
5.由XXX书记及其他班子成员作对照检查;
6.党员对书记及其他班子成员逐个开展批评;
7.党员XXX开展自我批评(逐个开展);
8.党员指出党员XXX的成绩、存在的主要问题;
9.民主测评;
10.上级党组织参加人员作总结性发言;
11.XXX书记作总结。
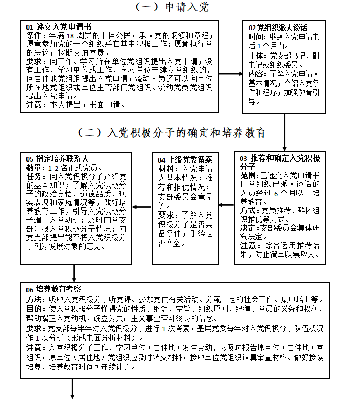
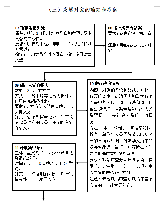
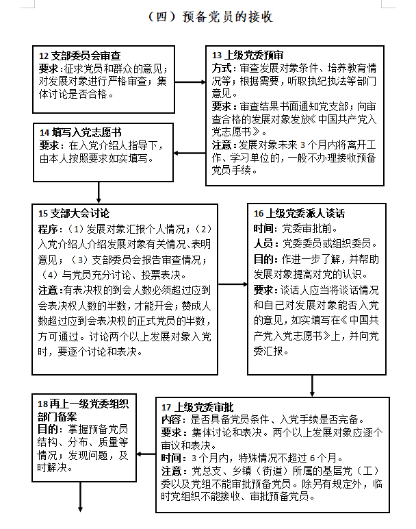
发展党员工作
一、发展党员工作流程





二、发展党员基础材料目录(样式)
1 | 入党申请书(手写) | ||
2 | 入党申请人谈话记实表 | ||
3 | 确定入党积极分子党支部会议记录(复印件盖支部章) | ||
4 | 上报党(工)委请示、批复 | ||
5 | 确定入党积极分子公示 | ||
6 | 入党积极分子考察登记表 | ||
7 | 入党积极分子思想汇报(手写) | ||
8 | 确定发展对象党支部会议记录(复印件盖支部章) | ||
9 | 上报党(工)委请示、批复 | ||
10 | 发展对象公示 | ||
11 | 培训结业证书等证明材料 | ||
12 | 入党志愿书(草表,支部预审前填写) | ||
13 | 政审材料(家庭社会关系、开具函和复函、政审综合材料) | ||
14 | 支部大会接收预备党员会议记录(复印件盖支部章) | ||
15 | 接收预备党员表决票、票决情况汇总表 | ||
16 | 接收预备党员公示 | ||
17 | 入党志愿书(正式表,通过党委预审后填写) | ||
18 | 预备党员思想汇报(手写) | ||
19 | 预备党员转正申请(手写) | ||
20 | 预备党员转正支部会议记录(复印件盖支部章) | ||
21 | 预备党员转正表决票、票决情况汇总表 | ||
22 | 转正公示材料 |
三、发展党员工作档案(样例)
1.入党申请书相关要求
一、审查要求:
(1)入党申请书必须本人亲自书写,不得他人代笔或打印或内容打印本人只签名;
(2)申请书内容要结合自己学习、工作实际和自己思想认识,不得照抄照搬他人或网上下载只作简单改动;
二、申请书具体内容:
(1)标题。一般在第一行中写“入党申请书”。
(2)称谓。即申请入党人对党组织的称呼,一般在第二行顶格写“敬爱的党组织”,并加冒号。
(3)正文。一是为什么入党;二是本人的基本情况;三是家庭主要成员和主要社会关系情况;四是怎样积极争取入党;五是明确表达自己的愿望。
(4)结尾。正文写完后,一般另起一行,用“请党组织在实践中考验我”等作为结束语。结尾也可用“此致、敬礼”等词语。
(5)署名。在结尾的右下方要写上申请人的姓名,并注明申请的日期。
入党申请人谈话纪实表
谈话人姓名 | 单位及职务 | ||||
谈话时间 | 谈话地点 | 记录人 | |||
谈话内容:
入党申请人(签字): 谈话人(签字): 年 月 日 | |||||
2.确定入党积极分子会议记录(样例)(支委会议)
会议名称:XXX党支部支部委员会会议
会议时间:20XX年X月X日
会议地点:XXX会议室
主持人:XXX 记录人:XXX
应到人数:X 人 实到人数:X 人
请假:XXX、……
列席:XXX、……
会议内容:
XXX(主持人):今天我们召开一次支委会,会议应到X人,实到X人,符合规定人数,可以开会。
一、讨论确定王XX、刘XX同志为入党积极分子相关事宜
XXX书记说:今天我们讨论确定王XX、刘XX同志为入党积极分子事宜,下面介绍这几个人情况。
王XX,男(女),汉族,籍贯XX,XX年X月X日出生,XX文化,20XX年XX月自XX学校毕业后到XX工作,现任XX职务。该同志20XX年X月X日向我支部提出了入党申请,经过谈话、培养教育,该同志在思想上能够积极向党组织靠拢,…… 。请大家发表意见。
白XX委员:我认为王XX自递交入党申请书以来,表现较突出,同意确定王XX为入党积极分子。
林XX委员:我同意白XX的意见。
……
经讨论,大家一致同意确定王XX为入党积极分子,指定党员何XX、赵XX为王XX的培养联系人,并编入XX党小组,会后将王XX入党积极分子备案表报上级党委备案。
(刘XX同上)
3.报上级党委备案的请示(样例)
关于确定 XXX 同志为入党积极分子的请示
XXX党(工)委:
按照发展党员工作有关规定,根据党员推荐、群团组织推优情况,经支部委员会研究,确定XXX同志为入党积极分子。现将有关情况报告如下:XXX同志,性别,民族,出生年月,于XX年参加工作,于XX年X月向党支部递交入党申请书,思想积极进步,工作扎实肯干。我党支部于XX年X月X日召开支部委员会(或党员大会),经过研究,同意XXX同志为入党积极分子。考察期从XX年X月起,培养联系人为XXX和XXX。
妥否, 请批示!
中共银川市金凤区XXX党支部
XX年X月X日
4. 入党积极分子公示(样例)
关于确定XXX同志为入党积极分子的公示
根据《发展党员工作细则》有关规定,经支部委员会研究,报上级党委备案同意,将XXX等X人拟列为中国共产党积极分子。现予以公示:
本公示自即日起始5天内(X月X日—X月X日),如有异议,请以口头或书面的形式向公示对象所属党委或支部反映。
XXX上级党(工)委联系电话:XXXXXXX
XXX单位党支部联系电话:XXXXXXX
中共银川市金凤区XXX党支部
XX年X月X日
5.讨论将入党积极分子列为发展对象会议记录(样例)(支委会议)
会议名称:XXX党支部支部委员会会议
会议时间:20XX年X月X日
会议地点:XXX会议室
主持人:XXX 记录人:XXX
应到人数:X 人 实到人数:X 人
请假:XXX、……
列席:XXX、……
会议内容:
XXX(主持人):今天我们召开一次支委会,会议应到X人,实到X人,符合规定人数,可以开会。
一、讨论将王XX、刘XX同志列为发展对象相关事宜
XXX书记说:今天我们讨论将王XX、刘XX同志列为发展对象事宜,下面介绍这几个人情况。
王XX,男(女),汉族,籍贯XX,XX年X月X日出生,XX文化,20XX年X月自XX学校毕业后到XX工作,现任XX职务。经过1年以上培养教育和考察,该同志……,…… ,会前广泛征集并听取了培养联系人、党员和群众对王XX意见,主要有以下几个方面,一是…… ,二是……。请大家讨论。
白XX委员:经过1年以上培养教育和考察,我认为王XX……,…… ,同意列为发展对象。
林XX委员:我同意白XX的意见。
……
经讨论,大家一致同意王XX列为发展对象,党员何XX、赵XX担任王XX的入党介绍人,报上级党委备案。
(刘XX同上)
6.报上级党委备案的请示(样例)
关于确定 XXX 同志为发展对象的请示
XXX党(工)委:
按照发展党员工作有关规定,经支部委员会研究,同意XXX同志为发展对象。现将有关情况报告如下:XXX同志,性别,民族,出生年月,于XX年参加工作,于XX年X月向党支部递交入党申请书,XX年X月被确定为入党积极分子。
经过党支部的培养和考察,培养联系人以及党员群众普遍反应良好。我支部于XX年X月X日召开支部委员会(或党员大会),经过研究,同意XXX同志为发展对象。
妥否, 请批示!
中共银川市金凤区XXX党支部
XX年X月X日
8. 发展对象公示(样例)
关于确定XXX同志为发展对象的公示
根据《发展党员工作细则》有关规定,经支部委员会研究,报上级党委备案同意,将XXX等X人拟列为发展对象。现将有关情况公示如下:
本公示自即日起始5天内(X月X日—X月X日),如有异议,请以口头或书面的形式向公示对象所属党委或支部反映。
XXX上级党(工)委联系电话:XXXXXXX
XXX 单位党支部联系电话: XXXXXXX
中共银川市金凤区XXX党支部
XX年X月X日
8.关于王XX同志政治审查情况的报告(样例)
XXX党委(党工委、有审批权限的党总支):
王XX,男,X族,XX学历,XX省XX市XX县(区)人,XX年X月X日出生,XX年X月参加工作,现任XX职务,婚姻状况:已婚(未婚)。
一、个人简历
XX年X月至XX年X月,在XX小学学习;
XX年X月至XX年X月,在XX中学学习;
XX年X月至XX年X月,在XX大学学习;
XX年X月至今,在XX单位工作,任XX职务。
二、政审情况
通过与王XX同志谈话、查阅有关档案材料和必要的函调查,经审查,该同志历史清白,其家庭主要成员和主要社会关系成员都能拥护中国共产党的领导,无任何违法乱纪行为政历清白。具体情况如下:
(一)该同志政治历史情况:
该同志能能积极参加政治理论学习,政治立场坚定,拥护党的领导,听从党的指挥......。在反对民族分裂主义和非法宗教活动、维护祖国统一、维护稳定等重大原则问题上,始终与党中央保持思想一致、行动一致。在一些重大政治事件上,......,勇于表明自己的政治立场、政治态度。
(二)其家庭主要成员情况:
父亲:XXX,汉族,XX年X月出生,XX单位退休职工/干部,群众/中共党员;
母亲:XXX,汉族,XX年X月出生,XX单位退休职工/干部,群众/中共党员;
配偶:XXX,汉族,XX年X月出生,现任XX单位XX职务,群众/中共党员。
儿子:XXX,汉族,XX年X月出生,现任XX单位XX职务,群众/中共党员。(查纪委个人事项报告制度顺序)
(三)其主要社会关系情况:
岳父:XXX,汉族,XX年X月出生,XX单位退休职工/干部,群众/中共党员;
岳母:XXX,汉族,XX年X月出生,XX单位退休职工/干部,群众/中共党员。
其他需要政审的社会关系人情况。
三、该同志申请入党和接受党组织培养、考察情况
该同志XX年X月X日向党支部递交了入党申请书,XX党支部于XX年X月X日召开了支委会讨论研究,同意将其被确定为入党积极分子,并指定XXX、XXX两名同志作为他的培养联系人,吸收他参加党的活动,参加不同形式的培训,坚持定期向党支部汇报思想表现,较系统地学习了党的基本知识。该同志被列为入党积极分子以来,严格要求自己,积极努力,思想进步。经过一年多的培养、教育和考察,该同志进一步明确了党的性质任务,表示坚决履行党的根本宗旨,能在工作中经常以共产党员的标准对照自己,思想觉悟提高很快,为早日加入党组织积极努力。XX年X月X日XXX 党支部会议研究决定,王XX同志确定为发展对象。
四、该同志现实表现情况
该同志十分注重政治理论学习,努力追求思想进步。在工作中刻苦学习相关业务知识,积极进行政治思想方面的学习,在学习期间,扎实认真,政治理论修养和思想认知水平都得到了进一步的提高;该同志工作积极认真,表现突出………… ; 该同志团结同志,…………群众基础较好。不足之处主要是:………… 。
综上所述,王XX及其直系亲属和与本人关系密切的主要社会关系政历清楚。王XX同志拥护党的领导,政治立场坚定,能够积极贯彻落实党的路线方针政策,遵纪守法,遵守社会公德,在工作和生活中表现突出,政治审查合格。
中共银川市金凤区XXX党支部
XX年X月X日
9.讨论接收预备党员的支部党员大会会议记录(样例)
会议名称:XXX党支部党员大会
会议时间:20XX年X月X日
会议地点:XXX会议室
主持人:XXX 记录人:XXX
应到人数:X人 实到人数:X人
请假:XXX、……
列席:XXX、……
会议内容 :
主持人:今天我们召开支部党员大会,会议应到X人,实到X人,符合规定人数,可以开会。今天会议的主要议题是:对接收XXX同志为中共预备党员进行讨论表决。
王XX,自20XX年X月X日提交入党申请书,20XX年X月X日支部委员会会议确定为入党积极分子,20XX年X月X日支部委员会会议研究列为发展对象,经政治审查报上级党委预审合格,现提交党员大会讨论。
1.王XX汇报对党的认识、入党动机、本人履历、家庭和社会主要关系情况,以及需向党组织说明的问题。
2.入党介绍人何XX介绍王XX有关情况,并对其能否入党表明意见;
入党介绍人赵XX介绍王XX有关情况,并对其能否入党表明意见。
3.支部委员会报告对王XX的审查情况。
4.与会党员对王XX能否入党进行讨论。
党员XXX说:……
党员XXX说:……
……
5.采取无记名投票方式进行表决。
请XX同志清点到会人数,……。
今天,应到会人数X人,实到会X人,因病因事请假XX人,有表决权的到会人数超过了应到会有表决权人数的半数,可以进行投票。
……
XXX书记说:……,共发出选票X张,收回选票X,其中赞成票X张,反对票X张,弃权票X张。赞成人数超过了应到会有表决权的正式党员的半数,同意接收王XX为预备党员,报上级党委审批。
※注意:讨论2个以上的发展对象入党时,须按以上程序逐个进行。
XXX党支部接收预备党员表决票
同意 | 不同意 | 弃权 | |
XXX |
填写说明:
1.本次表决采取无记名投票方式进行。
2.请在相应意见栏下方的空格内划“√”,划其他符号或不划符号均视为无效票。
备注:该表决表必须加盖党支部公章。
XXX党支部接收预备党员表决票汇总表
XXX 党支部于 XX年 X 月 X 日召开支部大会,以无记名投票方式对能否接收 XXX 同志为预备党员进行了表决。支部大会应到有表决权的党员 X 人,实到有表决权的党员 X 人;发出表决票 X 张,收回 X张。(未到会有表决权的 X 名党员提出了书面意见,应视为有效票。)经统计,支部大会共收到有效票 X 张,票决结果如下:
XXX | X 票 | X 票 | X 票 |
监 票 人(签名):XXX、XXX
计 票 人(签名):XXX
党支部书记(签名):XXX
XX年X月X日
10.接收中共预备党员的请示(样例)
关于接收王XX等X名同志为
中共预备党员的请示
XXX党(工)委:
经过对王XX等X名同志培养、教育和考察,我支部于XXXX年X月X日召开党员大会讨论表决,同意接收王XX等X名同志为中共预备党员,恳请予以审批为盼。
妥否,请批示。
中共银川市金凤区XXX党支部
XX年X月X日
11. 关于接收XXX同志为中共预备党员的公示(样例)
党支部需在上级党委审批后,方可对接收预备党员进行5个工作日的公示。
关于接收XXX同志为中共预备党员的公示
根据《发展党员工作细则》有关规定,现将预备党员XXX同志的有关情况公示如下:
姓名,性别,年龄,学历,现任职务,递交入党申请书时间,确定入党积极分子时间,确定发展对象时间,接收为中共预备党员时间,入党介绍人姓名。
本公示自即日起始5天内(X月 X日—X月X日),如有异议,请以口头或书面的形式向公示对象所属党委或支部反映。
XXX上级党(工)委联系电话: XXXXXXX
XXX单位党支部联系电话:XXXXXXX
中共银川市金凤区XXX党支部
XX年X月X日
12.转正申请书有关要求
审查要求:
1.本人预备期满前一个月向党支部提出书面转正申请,转正申请必须本人亲自手写,不得他人代笔。
2.转正申请一般包括以下内容:
(1)本人简况。说明本人何时何地由何人介绍入党,何时被批准为预备党员,何时预备期满。若被延长预备期的党员,要写明何时延长,何时延长期满。并正式向党组织提出转为正式党员的请求。
(2)本人在预备期间的表现。这是转正申请书的主要内容,应尽量写得具体、详细。首先,要着重写清楚自己成为预备党员以来,通过党的组织生活和实践锻炼,在政治、思想、工作、学习等方面有哪些进步和提高。其次,要按照党员标准和党员义务进行对照检查,看自己是否符合党员条件。哪些方面基本做到了,哪些方面做得不够,还存在哪些缺点和不足。再次,要总结党组织和党员在讨论自己入党时所指出的缺点的改正情况,已经改正的表现在哪些方面;没有改正或没有完全改正的主要原因。总之,要如实地、全面地向党组织汇报自己在预备期的表现。
(3)需要向党组织说明的问题。如果本人在入党时应向党组织说明的问题,而没有说明的,或者是在预备期又发生了应向党组织说明的问题,都要本着实事求是的态度向党组织说清楚,以便让党组织更好地了解自己,考虑能否按期转正。
(4)表明自己对能否转正的态度和今后努力的方向。预备党员要根据自己在预备期的表现,特别是针对存在的缺点和不足,提出今后的努力方向。如果由于还未具备转正条件而不能按期转为正式党员的,还应向党组织表明自己的态度。
(5)申请书的结尾,一般可写“请党组织在实践中考验我”,或“请党组织看我的实际行动”等作为正文的结束。正文写完之后,加上“此致、敬礼”等用语,亦可不写。申请书写完后,要署上申请人的姓名,申请时间年、月、日,以示郑重。
13.讨论预备党员转正的支部委员会会议记录(样例)
会议名称:XXX党支部支部委员会会议
会议时间:20XX年X月X日
会议地点:XXX会议室
主持人:XXX 记录人:XXX
应到人数:X人 实到人数:X人
请假:XXX、……
列席:XXX、……
会议内容:
XXX(主持人):今天我们召开一次支委会,会议应到X人,实到X人,符合规定人数,可以开会。今天会议的主要议题是:讨论预备党员XXX同志转正相关事宜。
XX书记:经过一年的教育和考察,王XX同志于XXXX年X月X日提交转正申请,在听取党小组意见并征求党员和群众意见的基础上,现在讨论转正事宜,请大家发表意见。
白XX委员:经过1年以来教育和考察,我认为王XX……,…… ,同意转正。
林XX委员:……。
……
经讨论,大家一致同意王XX、刘XX转为正式党员,提交党员大会讨论、表决。
14.讨论预备党员转正的支部党员大会会议记录(样例)
会议名称:XXX党支部党员大会
会议时间:20XX年X月X日
会议地点:XXX会议室
主持人:XXX 记录人:XXX
应到人数:X人 实到人数:X人
请假:XXX、……
列席:XXX、……
会议内容:
主持人:今天我们召开支部党员大会,会议应到X人,实到X人,符合规定人数,可以开会。今天会议的主要议题是:对预备党员王XX同志能否按期转正进行讨论表决。
王XX,20XX年X月X日支部党员大会同意并经XXX党委批准接收为预备党员;20XX年X月X日支委会同意转为正式党员,现提交党员大会讨论、表决。
1.王XX汇报一年来思想、学习、工作及生活等情况。
2.入党介绍人何XX汇报王XX培养教育情况,并对其能否转正表明意见;
入党介绍人赵XX汇报王XX培养教育情况,并对其能否转正表明意见。
3.支部委员会报告对王XX的审查情况。
4.与会党员逐个对王XX能否转正进行讨论。
党员XXX说:……
党员XXX说:……
……
5.采取无记名投票方式进行表决。
请XX同志清点到会人数,……。
今天,应到会人数X人,实到会X人,因病因事请假XX人,有表决权的到会人数超过了应到会有表决权人数的半数,可以进行投票。
……
XXX书记说:……,共发出选票X张,收回选票X,其中赞成票X张,反对票X张,弃权票X张。赞成人数超过了应到会有表决权的正式党员的半数,同意王XX转为正式党员,报上级党委审批。
※注意:讨论2个以上的预备党员转正时,须按以上程序逐个进行。
XXX党支部预备党员转正表决票
同意 | 不同意 | 弃权 | |
填写说明:
1.本次表决采取无记名投票方式进行。
2.请在相应意见栏下方的空格内划“√”,划其他符号或不划符号均视为无效票。
备注:该表决表必须加盖党支部公章。
预备党员转正表决票汇总表
XXX 党支部于 XX 年 X 月 X 日召开支部大会,以无记名投票方式对 XXX 同志能否按期转为正式党员进行了表决。支部大会应到有表决权的党员 X 人,实到有表决权的党员 X 人;发出表决票 X 张,收回 X 张。(未到会有表决权的 X名党员提出了书面意见,应视为有效票。)经统计,支部大会共收到有效票 X 张,票决结果如下:
XXX | X 票 | X 票 | X 票 |
监 票 人(签名):XXX、XXX
计 票 人(签名):XXX
党支部书记(签名):XXX
XX年X月X日
15.预备党员转正的请示(样例)
关于王XX等X名同志转为
中共正式党员的请示
XXX党委:
经过对王XX等X名同志培养、教育和考察,我支部于XX年X月X日召开党员大会讨论表决,同意王XX等X名同志转为中共正式党员,恳请予以审批为盼。
妥否,请批示。
中共银川市金凤区XXX党支部
XX年X月X日
党费的收缴及使用管理
根据《中共中央组织部办公厅关于进一步规范党费工作的通知》(组电明字〔2017〕5号)精神,按照党章和党费工作有关规定及中央有关政策答复意见,做好党费收缴工作。
一、党员交纳党费基数
1.按月领取工资的党员,每月以工资总额中相对固定的、经常性的工资收入(税后)为计算基数,按规定比例交纳党费。
2.按月领取工资的党员交纳党费的基数包括:
①机关工作人员(不包含工人)的职务工资、级别工资、津贴补贴。
②事业单位工作人员的岗位工资、薪级工资、绩效工资、津贴补贴。
③机关工人的岗位工资、技术等级(职务)工资、津贴补贴。
④企业人员工资收入中的固定部分(基本工资、岗位工资)和活的部分(企业内定期普遍发放的奖金和绩效工资定)。
3.党费计算基数不包括6类18项(属于通用条款,适用于各个群体党员):
(1)税,即个人所得税;
(2)险,包括养老保险、医疗保险、失业保险、工伤保险、生育保险等;
(3)金,包括住房公积金(含个人和单位缴纳部分)、职业年金、企业年金等;
(4)补贴,包括住房补贴、交通补贴、公务用车补贴、通讯补贴、加班补贴、误餐补贴等改革性补贴;
(5)费,包括取暖费、防暑降温费、物业费等;
(6)其他津贴补贴,包括少数地区、部分单位、特殊岗位、部分人员发放的津贴补贴。
4.企业人员党员不定期、非普遍发放的奖金和绩效工资,不列入党费计算基数。
5.实行年薪制人员党员,每月以当月实际领取的薪酬收入为党费计算基数。
二、党员交纳党费比例
每月工资收入(税后)在3000元以下(含3000元)者,交纳0.5%;3000元以上至5000元(含5000元)者,交纳1%;5000元以上至10000元(含10000元)者,交纳1.5%;10000元以上者,交纳2%。
三、党费工作的有关要求
1.党员自愿多交党费不限,自愿一次多交纳1000元以上的党费,全部上缴中央。
2.预备党员从支部大会通过其为预备党员之日起交纳党费。
3.交纳党费确有困难的党员,经党支部研究,报上一级党委批准后,可以少交或免交党费。
4.党员应当亲自主动按月交纳党费,不得垫交或扣交党员党费。遇到特殊情况,经党支部同意,可以每季度交纳一次党费,也可以委托其亲属或者其他党员代为交纳或者补交党费。补交党费的时间一般不得超过6个月。
5.不按月取得收入的个体经营者等人员(主要包括个体工商户、个体经营者、私营企业主、民办非企业单位出资人、自由职业者等)中的党员,每月以个人上季度月平均纯收入为计算基数。不按月取得收入的个体经营者等人员中的党员要增强党员和党性意识,按照自觉、主动的原则,由本人主动申报上季度月平均收入。
四、党费的使用管理
1.加强公开公示。党组织要把党费收缴使用管理情况作为党务公开的一项重要内容,党费收缴情况要按月在一定范围内进行公开公示。
2.关于细化党费使用项目需要注意的问题。中央组织部在遵循党费使用五项基本用途的前提下,研究提出6类具体使用项目可以从党费中列支,大体上包括18种费用。具体内容是:一是教育培训党员和入党积极分子、基层党务工作者所产生的住宿费、伙食费、交通费、师资费、场地费、资料费、门票费、讲解费等。二是开展“三会一课”、创先争优、党组织换届以及党内集中学习教育所产生的会议费等。三是党内表彰所需费用。四是修缮、新建基层党组织活动场所、为活动场所配置必要设施等所产生的相关费用。五是编印党员教育培训教材和印制入党志愿书、党员组织关系介绍信、党员证明信、流动党员活动证、党费证、党员档案等所产生的工本费,以及购买党徽党旗等费用。六是党费财务管理中发生的购买支票、转账手续费等相关费用。
基层党组织换届选举工作
根据十九大党章对基层党组织任期作出调整,除村、社区党支部委员会每届任期调整为5年外,其他基层单位党支部委员会一般每届任期3年。
注意:根据党组织隶属关系,按照分级负责原则,党(工)委每年年初对所属基层党组和换届情况进行梳理。对任期将满的基层党组织,提前6个月书面发函通知,提醒做好换届准备工作。
党支部委员会由党支部党员大会选举产生,党支部书记、副书记一般由党支部委员会会议选举产生,不设委员会的党支部书记、副书记由党支部党员大会选举产生。选出的党支部委员,报上级党组织备案;党支部书记、副书记,报上级党组织批准。党支部书记、副书记、委员出现空缺,应当及时进行补选。确有必要时,上级党组织可以指派党支部书记或者副书记。
基层党组织换届选举基本流程图
(一请示一报告两批复)
党组织规范化设置
正式党员3人以上的,都应当成立党的基层组织。对符合条件应建未建党组织的,及时成立党组织。对已成立党组织的,根据工作需要和党员人数规范化设置、调整党组织。正式党员人数超过50名的,成立党的总支部委员会;正式党员人数超过3名、不足50名的成立党支部;正式党员人数不足3名的,与邻近单位的党员联合组建党支部。其中,党员人数超过7名的党支部,应设立支部委员会;党员人数不足7名的,只设书记1名,必要时增设副书记1名。
注意:成立或撤销党总支的,需以党(工)委正式文件报备组织部。同时,山东版党员信息库和全国党员信息库及时更新完善。
党组织关系转接
党员因工作单位发生变化,外出学习、工作以及其他原因离开原所在地或单位时间6个月以上的,且地点比较固定的,应按规定转移党员组织关系,即开具《中国共产党党员关系组织介绍信》。外出时间6个月及6个月以内的,一般应当开具中国共产党党员证明信。短期外出开会、参观、学习、实习、考察等,时间在3个月及3个月以内,无需证明党员身份的,可不开具党员组织关系凭证。
党组关系转接流程图

党支部班子成员基本情况登记表
党支部党员登记表
1 | ||||||||||
2 | ||||||||||
3 | ||||||||||
4 | ||||||||||
5 | ||||||||||
6 | ||||||||||
7 | ||||||||||
8 |
党支部 年 月党费收缴台账
单位(盖章): 党支部书记签字: 时间:
1 | ||||||||||
2 | ||||||||||
3 | ||||||||||
4 | ||||||||||
5 | ||||||||||
6 |

?使用多媒体辅助?:结合PPT、视频等多媒体手段,可以使讲稿内容更加直观、生动。
?使用排比段落增强气势?:通过排比段落的使用,增强讲稿的气势和感染力,使内容更加引人入胜。
?强调纪律的普遍性与特殊性?:阐述党规党纪既具有普遍性,又针对特定情况具有特殊性,需灵活理解与应用。
?研究听众背景?:深入了解听众的职位、年龄、教育背景等,以便调整语言风格和深度,使讲稿更贴近听众。
上一篇: [党纪党规警纪警规工作总结]广东梅州上半年立案448件 党政纪处分252人 >[公安党课教育活动记录]党务工作指导手册A4< 下一篇: [2020年党员纪律教育党课讲稿怎么写]2024年党纪学习教育纪律教育专题党课 党支部书记讲党课讲稿八篇.docx >
最新动态推荐内容
-
[纪律作风整顿党课公安]政法队伍开展教育整顿工作总结5篇
- [纪律作风整顿党课公安]政法队伍开展教育整顿工作总结5篇怎么写,以下是御用文案网为大家整理的[纪律作风整顿党课公安]政法队伍开展教育整顿工作总结5篇参考范文,大...
- [阅读全文]
-
[公安局纪律作风整顿党课讲稿]某公安局长在党风廉政建设和纪律...
- [公安局纪律作风整顿党课讲稿]某公安局长在党风廉政建设和纪律作风集中教育整顿工作会议上的讲话怎么写,以下是御用文案网为大家整理的[公安局纪律作风整顿党课讲稿]某...
- [阅读全文]
-
[公安机关党课讲稿2023专题党课提纲]在全县公安工作务虚会...
- [公安机关党课讲稿2023专题党课提纲]在全县公安工作务虚会上的讲话怎么写,以下是御用文案网为大家整理的[公安机关党课讲稿2023专题党课提纲]在全县公安工作务...
- [阅读全文]
-
[2020公安党课]2020年十月份党课讲稿10篇合集
- [2020公安党课]2020年十月份党课讲稿10篇合集怎么写,以下是御用文案网为大家整理的[2020公安党课]2020年十月份党课讲稿10篇合集参考范文,大家可...
- [阅读全文]
-
[公安党规党纪培训总结]宁波党员干部培训
- [公安党规党纪培训总结]宁波党员干部培训怎么写,以下是御用文案网为大家整理的[公安党规党纪培训总结]宁波党员干部培训参考范文,大家可以学习参考,如果你需要代写各...
- [阅读全文]
-
[2020年公安党课记录]市北区大事记(2020)
- [2020年公安党课记录]市北区大事记(2020)怎么写,以下是御用文案网为大家整理的[2020年公安党课记录]市北区大事记(2020)参考范文,大家可以学习参...
- [阅读全文]

![[公安党课教育活动记录]党务工作指导手册A4](http://www.wenzhangdaixie.com/static/assets/images/nopic.gif)